Need Drive Behavior Satisfaction Are Terms That Best Describe _____________.
When a physiological need is not satisfied a negative state of tension is created. Motivation is the driving force to accomplish a certain goal.
 		 		 
 		
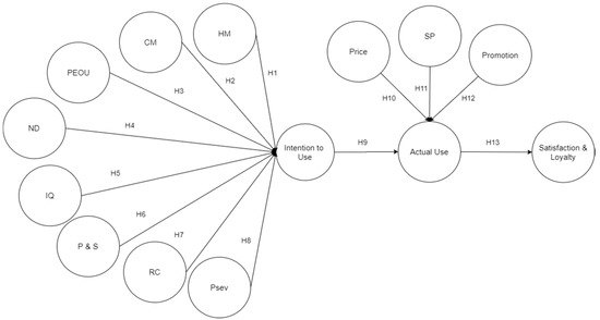
 	Pdf Perceived User Satisfaction And Intention To Use Massive Open Online Courses Moocs 	
It comes down to psychology.
 
 					. The drive to fulfill the need for a sense of significance achieved through a perceived sense of control over ones life a sense of social belonging and a sense of effective social contribution. Such motivation drives an individual to perform an activity for internal reasons that are personally satisfying as. What is Maslows Hierarchy of Needs.
Job satisfaction can affect a persons level of commitment to the organization absenteeism and job turnover rate. See all related content. The Latin word Movere means To move To drive or To drive forward etc.
It was one of the popular theories of motivation during the 1940s and the 50s not only as a theory to explain motivation but also learning and behavior. Like sales compensation plans they work because they motivate employees and drive specific behaviors. According to this perspective the managers job is to identify what people need and then to make sure that the work environment becomes a means of satisfying these needs.
There will always be low range mid-range and high range prices. This explains why motivation is often conceptualized in terms of drives otherwise known as internal states of being out of balance. Your customer service may be top-notch but if your product is of poor quality you wont have a returning buyer.
The earliest studies of motivation involved an examination of individual needs. Need drive behavior satisfaction. Drive in psychology an urgent basic need pressing for satisfaction usually rooted in some physiological tension deficiency or imbalance eg hunger and thirst and impelling the organism to action.
Needs and behavior drive value. Specifically early researchers thought that employees try hard and demonstrate goal-driven behavior in order to satisfy needs. These needs result in psychological drive states that direct behavior to meet the need and ultimately bring the system back to homeostasis.
Your incentives reinforce and reward a specific behavior which motivates employees to repeat it. Maslows hierarchy of needs is a theory of psychology explaining human motivation Intrinsic Motivation Intrinsic motivation refers to the stimulation that drives adopting or changing behavior for personal satisfaction or fulfillment. Drive Reduction Theory was developed by the psychologist Clark Hull in 1943 as the first theory for motivation.
Those with low self-efficacy see themselves as. Needs that reflect interpersonal aspects of motivation such as the need for friendship or achievement. The need to return to equilibrium initiates the goal of striving toward a.
The Minnesota Satisfaction Questionnaire Weiss Dawis and England 1967 As to why job satisfaction is so important the Employee Job Satisfaction and Engagement Report from the Society for Human Resource Management Lee et al 2016 notes four benefits of making sure employees are satisfied with their work. As hunger drive increases instrumental behavior for a food incentive a. Describe the importance of employee moods and emotions on overall performance from an organizational perspective.
Customer interaction is the responsibility of the sales. Behavior drives value and value drives needs. Which statement best characterizes the relationship between needs behavior and customer value.
The drive reduction theory of motivation became popular during the 1940s and 1950s as a way to explain behavior learning and motivation. The cognitive therapist looks for. Most of us are comfortable with the idea of need as something that is necessary for our existence.
If these needs arent met then we wont have the motivation to fulfill our other needs. Need and drive are concepts in psychology that are used to describe human behavior. It is the concept of drive that confuses many people because of its.
The need for power is a case of _____ motivation and the. Needs drive behavior and behavior drives value. For example the next need is the need for safety.
Learn more about needs-based and behavior-based classifications of motivation theory and the factors under these two theories that. The word Motivation derives from the Latin word Movere. Alertness and activity in the sympathetic nervous system best describes what term.
This sense of significance is achieved through feeling like. Simply put this means we all want to feel significant. Need drive behavior satisfaction.
Maslows hierarchy of needs. The need for food water sex sleep everything we need at the most basic level. Motivation can be defined as stimulating inspiring and inducing the employees to perform to their best capacityMotivation is a psychological term which means it cannot be forced on employees.
Need-based theories describe motivated behavior as individual efforts to meet needs. Hulls attempt to explain all behavior was assisted by his collaborator Kenneth Spence. The Influence of Job Satisfaction on Behavior.
There are also emotional and social needs apart from our physiological needs that require fulfillment. So what drives human behavior. The theory was created by behaviorist Clark Hull and further developed by his collaborator Kenneth Spence.
Describe need for achievement power and affiliation and identify how these acquired needs affect work behavior. Behavior drives needs and needs drive value. Here are three best practices to create employee incentives that drive top performance.
Some researchers have used the term need synonymously although others distinguish between need as the deprived state and drive as its psychological. Drives Needs and Awareness 81. If we havent met the need for hunger safety will more likely be ignored in order to fulfill the need to eat.
Motivation reflecting a desire for external rewards such as wealth or the respect of others. According to the theory the reduction of drives is the primary force behind motivation. When the need is satisfied the drive to satisfy that need is reduced and the organism returns to homeostasis.
Need to excel in ones endeavors. When the sympathetic nervous system produces hormones of epinephrine and norepinephrine they create energy for action. Alertness and activity in the sympathetic nervous system best describes what term.
Make sure that you create the best possible product that customers cant live without.
 		 		 
 		
 	Customer Service Support Samsung Semiconductor Global 	
 		 		 
 		
 	Positive And Negative Word Of Mouth Wom Are Not Necessarily Opposites A Reappraisal Using The Dual Factor Theory Sciencedirect 	
 		 		 
 		
 	Sustainability Free Full Text Employees Perception Of Corporate Social Responsibility Impact On Employee Outcomes Mediating Role Of Organizational Justice For Small And Medium Enterprises Smes Html 	
 		 		 
 		
 	Joitmc Free Full Text Factors Affecting Customer Satisfaction And Loyalty In Online Food Delivery Service During The Covid 19 Pandemic Its Relation With Open Innovation Html 	
 		 		 
 		
 	How The Entrepreneurs Go Through Most Difficult Tough Path 	
 		 		 
 		
 	Competency Mapping Marketing Skills Human Resources Human Resource Management 	
 		 		 
 		
 	Pin On Healthcare It Charts And Graphs 	
 		 		 
 		
 	Frontiers Rural Tourism And The Sustainable Development Goals A Study Of The Variables That Most Influence The Behavior Of The Tourist Psychology 	
 		 		 
 		
 	Pin On Dreams Visions Of Health And Wellness 	
 		 		 
 		
 	Pin On Tutorials And Stuff To Learn 	
 		 		 
 		
 	Joitmc Free Full Text Factors Affecting Customer Satisfaction And Loyalty In Online Food Delivery Service During The Covid 19 Pandemic Its Relation With Open Innovation Html 	
 		 		 
 		
 	The Difference Between Coaching Counselling Personally I Think The Word Influence Should Be Banned Life Coaching Tools Instructional Coaching Counseling 	
 		 		 
 		
 	Human Resource Planning Human Resources How To Plan Job Analysis 	
 		 		 
 		
 	Pin By Will Hamilton On Meditation And Neuroscience Triune Brain Human Brain Anatomy Brain Models 	
 		 		 
 		
 	Top 10 Benefits And Importance Of Customer Satisfaction Questionpro 	
 		 		 
 		
 	How Maslow S Famous Hierarchy Of Needs Explains Human Motivation Maslow S Hierarchy Of Needs Social Media Social Media Optimization 	
 		 		 
 		
 	Joitmc Free Full Text Factors Affecting Customer Satisfaction And Loyalty In Online Food Delivery Service During The Covid 19 Pandemic Its Relation With Open Innovation Html 	


Comments
Post a Comment